您当前的位置:首页 > 生辰八字

八字分析_林生斌的事,爸妈都开始问了......

发布者:游客网友2022-04-20 01:39:19娱乐190次

 

点击蓝字关注小影

(视频里的秘密我们一一解答)

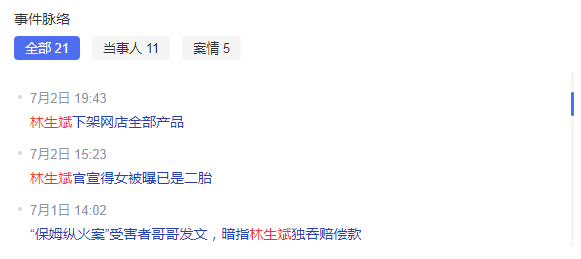
2017杭州保姆纵火案的后续

前几天就听说有个叫林生斌的翻车了,还有粉丝提醒:

粉丝朋友问就行了,连爸妈都在问林生斌……正好有朋友发来了生日,那发个简版好了。

其实得知消息的时候,小影第一反应是:林生斌是谁……百度了一下,哦,杭州保姆纵火案那事儿啊!

男主角(传说中的受害者)最大的“罪状”似乎是“消费亡妻”,还卖了个好价钱,听说上亿收益,很多网友就蚌埠住了。

对这样的事儿小影只能说:牛逼!有能耐!

不管怎样,法律允许这样的“骚操作”,小影也没什么好讲的,除非当时的案件判决有问题。

诶嘿~说啥来啥!

“纵火案”保姆莫焕晶的辩护律师党琳山,在7月4日就突然发声:

“群众的眼睛是雪亮的”,言下之意这案子还有的翻?

判决要依照法律,而且还要讲求证据,但这位律师至今也没拿出什么像样的证据,所以纯当他放屁好了,要不然到时候再反转,又得打脸。当时的案件是不是有问题,也不是咱小老百姓操心的事儿。

那就让营销号们蹭热度去吧~

所以小影回复上面的留言就提到了“人吃人”,蹭热度的营销号9成是为了利益,这位败诉的律师以及他所工作的律师事务所也不例外。这“人血馒头”不但律师可以吃,女权主义也可以吃,命理号也可以吃,微博热搜、豆瓣小组也都可以吃……

这样的话题天然就拥有极强的讨论性,因为它抓住了大众的一些心灵脆弱的地方——恐婚。类似的话题只要有人敢做,就不缺流量,在B站不就有个“财富密码”的说法嘛,懂的都懂。

遍地都是财富密码……

财富密码是啥?

给大家复制一段就秒懂:

“大家好,我是人格分裂症。我第一个人格有抑郁症;第二个人格遭受过校园暴力;第三个人格是一个外国人,很喜欢中国;第四个人格得了癌症,但是在努力的活着;还有一个女性人格是一个同性恋,身边的人都歧视她...... 

我十年老抑郁症了,每天晚上都难受得在床上扭来扭去,这时候就会上网抑云听歌缓解一下情绪。听歌听到一半另一个人格就出来了,这是一个刚分手又赶上考研的文艺青年。她会在评论区挥斥方遒,留下未来将会成为热评的文字。可以说,谁掌握了分手和考研,谁就统御了网抑云评论区。我们不仅仅掌握了网抑云的热评,在哔哩哔哩我们也是一群优秀的up主。

今天按照既定计划,上传了我的《抑郁症日记》。最近有点累了,想歇一会儿,标题就定成“这可能是我最后一个视频了”  标签拉满抑郁症多重人格。下次发视频就换一个人格发吧,毕竟我们用的是同一个账号。为什么不人格人均一个账号呢?因为我们共用一个身体,只能用一张身份证。我气的手脚冰凉,浑身发抖;这个社会充满了对多重人格的恶意,我们多重人格还能不能好了,我们捍卫每一个人格的权利,要求多整几张身份证。

啊?!我的视频被抖音快手盗了,播放量还比我高。呜呜呜,小伙伴们要帮我啊...”

还没看懂?那再来一段图片版本:

财富密码的标题都是清一色的:

“我被pua了!

抑郁症发作!

渐冻女孩呼吸机维持生命做直播!

我被绿了!

有人盗我视频!

我被一千万粉的人抄袭!

我是同性恋!父母因为我是同性恋赶我出门!

男朋友家暴!

我被网暴!

我被校园暴力!

我被侵权!

普妹健身7天对比!

耗时xxxx小时做了xxx!

我是湾湾人,因为我觉得自己是中国人我20年的朋友和我决裂了,呜呜呜呜~”

还有玩“财富密码”的高端玩家伏拉夫,经典口头禅:

“窝唉中裹!窝唉吃中裹菜!中裹蒸髪搭!”

然后,接近1亿赞,700w+粉丝:

总结成一句话,这些是卖惨等获取流量的行为,屡试不爽。互联网时代,流量就是钱,所以以上行为统称——财富密码。

“家暴”或者任意形式的男性伤害女性行为,本身也是“财富密码”之一,精准巧妙的抓住了现在网民的恐婚心理,恐婚是焦虑的一种,所以这也叫贩卖焦虑。此次事件能够引发广泛讨论,靠的就是大家的恐婚心理。

同行也不争气,上次关注的一个还算比较欣赏的豆瓣大V,看他发的话题全是这样的画风:

所以,他肯定不会错过林生斌这个热点:

这位同行真是把女性婚姻焦虑贩卖到极致的典范了,小影只看了他几天的状态就觉得心里膈应,然鹅他的个人简介里竟然写着:“对社会现状感到失望,只研究玄学。”

好家伙,你一天发几十条社会现状八卦动态,与命理相关的寥寥无几,这就是所谓“只研究玄学”……

翻了翻你最近写的唯一一条带命理解析的状态:

一个“只研究玄学”的人,只说了个日主五行,然后就没了?

也难怪,这与命理相关的条消息只有5赞5留言1转发,比起你其他状态动辄几十上百赞、留言、转发,你还是选了“财富密码”嘛,不过是和林生斌一样的俗人,搬起石头砸自己的脚,你不就是自己讽刺的“擅长卖人设的情绪营销大师”嘛~

隔壁“某总”的发家史也是混“女神养生群”,操作都如此相似:

所以说这就是个“人吃人”的社会,现在再来看小影最开始回答粉丝的话,是不是都明白了。

 

看看同行怎么解八字

本来想蹲一个有水平的同行能站出来把林生斌的八字讲明白,然后去交个朋友讨论技艺,结果让小影失望了,一个能打的都没有哈哈哈。

 

知乎上一个大师是这样忽悠的:

微博某大V是这么瞎说的:

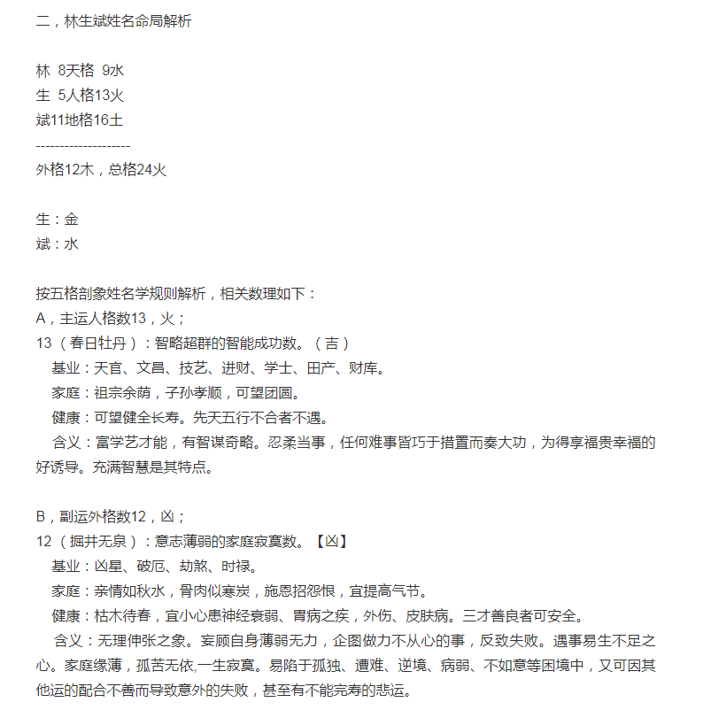
遇事不决就“特殊格局”,老套路带师了。八字说不明白,再来看名字:

豆瓣网友还补充了面相方面:

还有个日主旺衰论站出来了:金多喜火

一个掌握了奇数偶数(奇数是阳偶数是阴)秘诀的网友提出了终极结论:阴干好多。

这逗号收尾,留给人无限遐想……

 

一向恶臭的八字小组有人跳出来断子时:

 

 

然后分析了一通什么从强格,什么偏印格:

 

“一指禅”又来了,快跑啊~~~~

还有几个被打假过的“老朋友”又把他们床底的夜壶(劫财男)拿出来说事儿了,就不截图针对了,有兴趣可以搜到~

林生斌八字正确解析

 

生日有了,其实很容易知道时辰,很明显是未时。理由如下:

为什么夫妻阴阳相离

只有未时符合妻星受伤+婚姻宫带冲,分离之象,阴阳相离是最明显的冲伤剧情,能冲丑的只有未。

 

为什么能上亿

只有未时可以【食神制杀】,这个格局才有上亿的潜力,向物业索赔超1亿+四年直播带货3.22亿。

 

小影曾经在《好家伙!这就是你见过的高级“聪明”?》一文里介绍过一个CEO的八字,都是金日主,和林生斌很类似:

引动婚姻的时机

2004年,朱小贞(林前妻)在杭州跟哥哥一起开服装店,遇到了理发师林生斌,两人相识相恋。恋爱开始在壬辰大运的第一年,乙木妻星引动。只有未时,天干地支都有乙木。

 

为什么事业倚仗妻子

朱小贞的朋友发文称:林生斌有今天全靠朱小贞,然而,和小贞结婚只是他上位的第一步。

只有未时可以解释他的事业机遇全都来自妻子家庭,因为乙未的未是火库,里面有个丁火七杀。他事业飞升也是倚仗那一把火。

 

未的三个藏干:己土偏印意味着家庭,丁火七杀是火灾也是成名机会,乙木偏财是妻子。

 

丑冲未:印库冲印库,家里炸了(水火冲);【食神制杀】,网络(也是丁火)成名;比肩夺偏财,妻子去世(妻星乙木)。

 

为什么是理发店学徒

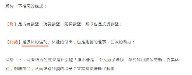
婚前是个一穷二白的理发店学徒。庚辛金取象剪刀,属性比劫是肢体劳动,乙木偏财取象发丝,属性偏财是客户消费,【劫财合偏财】肢体劳动换财富,还记得小影写过的一篇文章吗:《冷门十神【比劫】有啥用?(下篇)》。

只有未时的他,才可以倚仗妻子家庭作为事业起步,否则就只能依靠【劫财合偏财】体力劳动赚钱。

 

实际上妻子助力他创业,也是乙木象的服装行业,童装品牌“潼臻一生”。

 

 

关于那渗人的一口井

其实小影取象过井,在《择日来“吓”你,今天要讲个“丑丑”的鬼故事......》里面介绍过午夜凶铃的八字,贞子的那口井就是丑:

林生斌恰好八字带双丑,巧不巧:

为了纪念妻儿,他在寺庙里捐了一口井:

细心的网友发现了惊人的秘密:潼字没有三点水!

 

为什么没有三点水呢,因为妻儿是烧死的,井上封口无法接纳雨水、名字三点水也刻意去掉,是为了封锁灵魂不让其转世,血祭换来自己的富贵无边:

屠龙勇士终成龙

2017丁酉年,七杀显露在年,【食神制杀】成格,小影相信这时候的他还是怀有善意的,悼念亡妻,索赔物业公司,并承诺把赔款全部用在基金会上,用以帮助遭遇火灾的人和消防战士。

 

但他人生中第一次尝到七杀的甜头后,便陷入其中不能自拔,最终上了瘾。火灾、网络、直播这类火象事物不断的给他带来的巨大的财富,这个时候傻子也知道,最佳事业目标是火!

 

人性的贪欲就此萌芽了,他误以为自己八字喜火,所以满嘴猪油的四处寻火。

 

上面提到的去三点水旁命名,上封顶无法接纳雨水的枯井其实便是未土;寺庙本是香火之地也属未;再婚再育之后给孩子起名,全都用火:一个暖,一个烁。

 

 

其实不像大家阴谋论分析那样,什么“不给水”,什么“怕被报复”,什么“不得转生”,他仅仅是在给自己做风水罢了。

人心向着邪念一去不复返,

屠龙勇士终于成了龙。

 

实际上他八字忌火,原局的乙未时柱火势已经足够多了。七杀双刃剑,制不服就要反噬自己,所以在他拼命补火想要再捞一笔的时候,翻车了。

 

今年的夏天午未月交界之时,你要的七杀来了,人设却崩了。

小影说

曾经给你带来巨大财富的火灾和网络(丁火),今天充满了声讨和骂声。自以为孩子取名火能带来七杀风水,孩子本身却成了千万网民的骂柄。曾经那个卖惨的你,今天也美梦成真,实惨如你。

 

客观来讲,这坏东西不是一个好丈夫,也不是一个好父亲,但他是优秀的情绪营销大师,也是一名杰出的带货达人——他也早已不是一人!

 

人血馒头还在传递,财富密码正在上演。

猜你还喜欢 ●●

// 1

|提出全网最“叛逆”的【财】运分析

// 2

| TA坏起来比官杀还可怕

// 3

|一官二印三财位,弃食就印格变高

// 4

|为什么越“优秀”的女孩越容易被男人伤害?

因为推荐算法的变动,小影最近更新也许大家不能及时收到,设置一下【超级关注】、点击一下【在看】就不会错过小影的文章啦~

(部分配图来自网络,如有侵权请留言联系。)

本文相关文章

戳图阅读

付费详批

添加:xingchenxiaoying233(备注详批八字)

长按识别二维码关注

豆瓣:星辰小影

微博:星辰小影_S

真高兴你能看到文末,记得“一键三连”哦~

球分享

球点赞

球在看

  • 相关信息
SQL Error: select id,classid,MATCH(title) AGAINST('16435554 55542354 23544686 _ 33544190 41901783 17832136 21364234 16543472 34722228 22283110 31104228 42284642 46423343' IN BOOLEAN MODE) as jhc from ***_enewssearchall where (id<>476091) and MATCH(title) AGAINST('16435554 55542354 23544686 _ 33544190 41901783 17832136 21364234 16543472 34722228 22283110 31104228 42284642 46423343' IN BOOLEAN MODE) order by jhc desc,infotime desc limit 0, 10
  • 评论列表

发表评论: