您当前的位置:首页 > 生辰八字

汉语编程周易语言64进制信息交换码26节观卦码

发布者:游客网友2022-05-06 21:20:14娱乐94次

 

风地观卦,

二进制数从左向右排列,正好是十进制的24,这样有利于直观的转化,所以我们这样排卦,而传统的64卦观卦是第20卦,下坤上巽,从下往上读爻“”=3(十进制数)了,这里与我们现在的读写习惯相反,所以我做了一点改动,这里添加说明

图1 左边64卦基本码表,右边速记口诀

,使学易的朋友们不要误解。毕竟我们现在不是用它来占卜,而是做一套汉语信息交换码,实验一下,看看能不能实现汉语编程。所以依照新排列我们这样排64卦见图1,前面的23卦我们已经写完了,今天我们继续写观卦码,我们用64卦排列组合,64卦×64卦=4096卦,这样就有了0----4095种排列,转化成二进制就是0-------1,在转化成八卦码就是 ,坤坤------乾乾之间。因为用卦码来编程,那也是用汉字写的,所以就是汉语编程。

而这4096种排列,需要架构硬件,因为是1个字节有12位,而现在我们使用的1个字节是8位的,为什么会这样呢?

因为,中国古代就发明了算盘,这是一项伟大的发明

图片来源于网络

它从右往左依次是;个位,十位,百位,千位万位.......。它计算快就是因为它其实是直接采用了十进制来计算的,因为我们人是十进制的生物,十只手指,十只脚趾,这是造物主的旨意。直接运算直接出结果,相当于运算器里面的立即数运算。不需要进制转换。可以说算盘就是十进制计算器。

即使到了现在,还没有被淘汰,对人来说,计算的目的就是转换为十进制计算。

这是一个好东西,但是古时候生产力低下,人民生活困苦,分裂战乱的时代也比较多,导致了学习只能是少数有钱有经济实力的人做的事情,会精确熟练使用算盘也是少数人的能力。但是基本的日常计算是足够了。而西方却没有发明算盘,直到近现代十七世纪,帕斯卡才发明第一台计算器

图片来源于网络

图片来源于网络

后来不久莱布尼茨,就是发明二进制微积分的那位大神,也是计算机历史上绕不过去的那位大神,也改进了计算器。这老师傅竟然做了好几个不同的计算器。加减乘除都能做了。其实这些应该都是十进制计算。单从这方面来说我们的算盘领先了1000多年。

图片来源于网络

后来巴贝奇差分机机就更高级了,巴贝奇差分机于1822年研制成功,是巴贝奇研制出的第一台"会制表的机器"。它有3个寄存器,每个寄存器有6个部分,每个部分有一个字轮。它可以编制平方表和一些其他的表格,还能计算多项式的加法,运算的精确度达6位小数。

差分机 图片来源于网络

转眼就到了二十世纪,伟大的天才阿兰图灵出生了,

阿兰·麦席森·图灵

英国著名的数学家和逻辑学家,被称为计算机科学之父、人工智能之父,是计算机逻辑的奠基者,提出了“图灵机”和“图灵测试”等重要概念。曾协助英国军方破解德国的著名密码系统“谜”(Enigma),帮助盟军取得了二战的胜利。人们为纪念其在计算机领域的卓越贡献而设立“图灵奖”。

1936年,图灵向伦敦权威的数学杂志投了一篇论文,题为“论数字计算在决断难题中的应用”。在这篇论文中,图灵给“可计算性”下了一个严格的数学定义,并提出著名的“图灵机”(TuringMachine)的设想。“图灵机”不是一种具体的机器,而是一种思想模型,可制造一种十分简单但运算能力极强的计算装置,用来计算所有能想象得到的可计算函数。基本思想是用机器来模拟人们用纸笔进行数学运算的过程。

图灵机被公认为现代计算机的原型,这台机器可以读入一系列的零和一,这些数字代表了解决某一问题所需要的步骤,按这个步骤走下去,就可以解决某一特定的问题。这种观念在当时是具有革命性意义的,因为即使在50年代的时候,大部分的计算机还只能解决某一特定问题,不是通用的,而图灵机从理论上却是通用机。在图灵看来,这台机器只用保留一些最简单的指令,一个复杂的工作只用把它分解为这几个最简单的操作就可以实现了,在当时他能够具有这样的思想确实是很了不起的。他相信有一个算法可以解决大部分问题,而困难的部分则是如何确定最简单的指令集,怎么样的指令集才是最少的,而且又能顶用,还有一个难点是如何将复杂问题分解为这些指令的问题。

“图灵机”想象使用一条无限长度的纸带子,带子上划分成许多格子。如果格里画条线,就代表“1”;空白的格子,则代表“0”。想象这个“计算机”还具有读写功能:既可以从带子上读出信息,也可以往带子上写信息。计算机仅有的运算功能是:每把纸带子向前移动一格,就把“1”变成“0”,或者把“0”变成“1”。“0”和“1”代表着在解决某个特定数学问题中的运算步骤。“图灵机”能够识别运算过程中每一步,并且能够按部就班地执行一系列的运算,直到获得最终答案。

“图灵机”是一个虚拟的“计算机”,完全忽略硬件状态,考虑的焦点是逻辑结构。图灵在他那篇著名的文章里,还进一步设计出被人们称为“万能图灵机”的模型,它可以模拟其他任何一台解决某个特定数学问题的“图灵机”的工作状态。他甚至还想象在带子上存储数据和程序。“万能图灵机”实际上就是现代通用计算机的最原始的模型。

美国的阿坦纳索夫在1939年果然研究制造了世界上的第一台电子计算机ABC,其中采用了二进位制,电路的开与合分别代表数字0与1,运用电子管和电路执行逻辑运算等。ABC是“图灵机”的第一个硬件实现,看得见,摸得着。而冯·诺依曼不仅在上个世纪40年代研制成功了功能更好、用途更为广泛的电子计算机,并且为计算机设计了编码程序,还实现了运用纸带存储与输入。

图灵机想象图

后来,不久电子管被发明出来,冯诺依曼提出了重要的2点。

1、计算机硬件设备由存储器、运算器、控制器、输入设备和输出设备5部分组成。

2、存储程序思想--把计算过程描述为由许多命令按一定顺序组成的程序,然后把程序和数据一起输入计算机,计算机对已存入的程序和数据处理后,输出结果。 1946年2月,世界上第一台电子计算机ENIAC(埃尼亚克)在美国宾夕法尼亚大学诞生。所以我们的计算机叫做诺依曼式计算机。

二进制与太极八卦有什么关系呢?因为二进制只有0,1两个数码,逢二进一。而太极图分黑白,黑为阴=0,白为阳=1,所以就有了联系,坤(地)卦=000,艮(山)卦=001,坎(水)卦=010,巽(风)卦=011,震(雷)卦=100,离(火)卦=101,兑(泽)卦=110,乾(天)卦=111。我们一直没有用数学的眼光去看待它,而是把它应用在了占卜,和易学,比较偏向思想方面发展了,这里是褒义。现在我们用信息技术的思想来发展它。下图分析一下它的前景

2进制与64进制的对比

坤卦(地)000的电路实现

艮卦(山)001的电路实现

坎卦(水)010的电路实现

巽卦(风)011的电路实现

震卦(雷)100的电路实现

离卦(火)101的电路实现

兑卦(泽)110的电路实现

乾卦(天)111的电路实现

四位加法器基本搭建,

5+4=9的运算

二进制数5+4=9,也就是101+100=9即火+雷==艮=9。

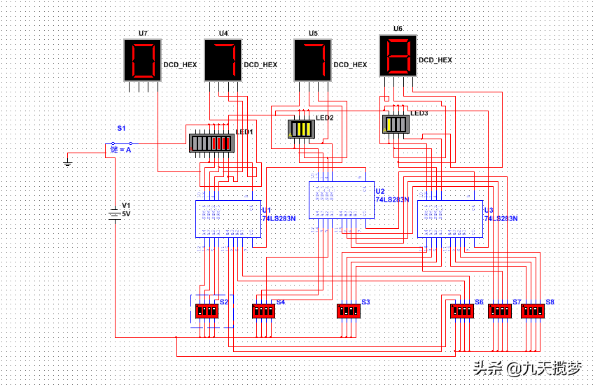
下面奉上64进制基本运算器电路供读者参考,只有输入,运算,输出。可以用74ls门电路搭建,也可以软件仿真。思考一下这是多少加多少等于多少?

数码管为16进制输出,红黄灯是64进制输出,开关组是数据输入

之后是观卦码见下图

观卦码图1

观卦码图2

观卦码图3

篇幅的关系先写到这里吧,可以看我其他的文章有说明,未完待续~~~~~~~~~~~~~~~~~~~~~~~~~

  • 相关信息
SQL Error: select id,classid,MATCH(title) AGAINST('26265179 51791764 17641944 19445460 54605055 50555179 51794952 64 29885438 54384837 48374702 47022927 29272727 27273475 26 29582559 25595652 56523475' IN BOOLEAN MODE) as jhc from ***_enewssearchall where (id<>477532) and MATCH(title) AGAINST('26265179 51791764 17641944 19445460 54605055 50555179 51794952 64 29885438 54384837 48374702 47022927 29272727 27273475 26 29582559 25595652 56523475' IN BOOLEAN MODE) order by jhc desc,infotime desc limit 0, 10
  •  相关推荐:  
  • 评论列表

发表评论: